目录
您当前所在的位置: 首页 > 政策法规 > 正文
教育部高校毕业生就业创业政策宣传月来了!第四期:就业指导篇
发布时间:2022-04-14 10:47

教育部高校毕业生就业创业政策宣传月来了!第四期:就业指导篇

高教创时代 2022-04-14 11:50

2022届全国高校毕业生


看过来!


全方位 全过程

图片




图片

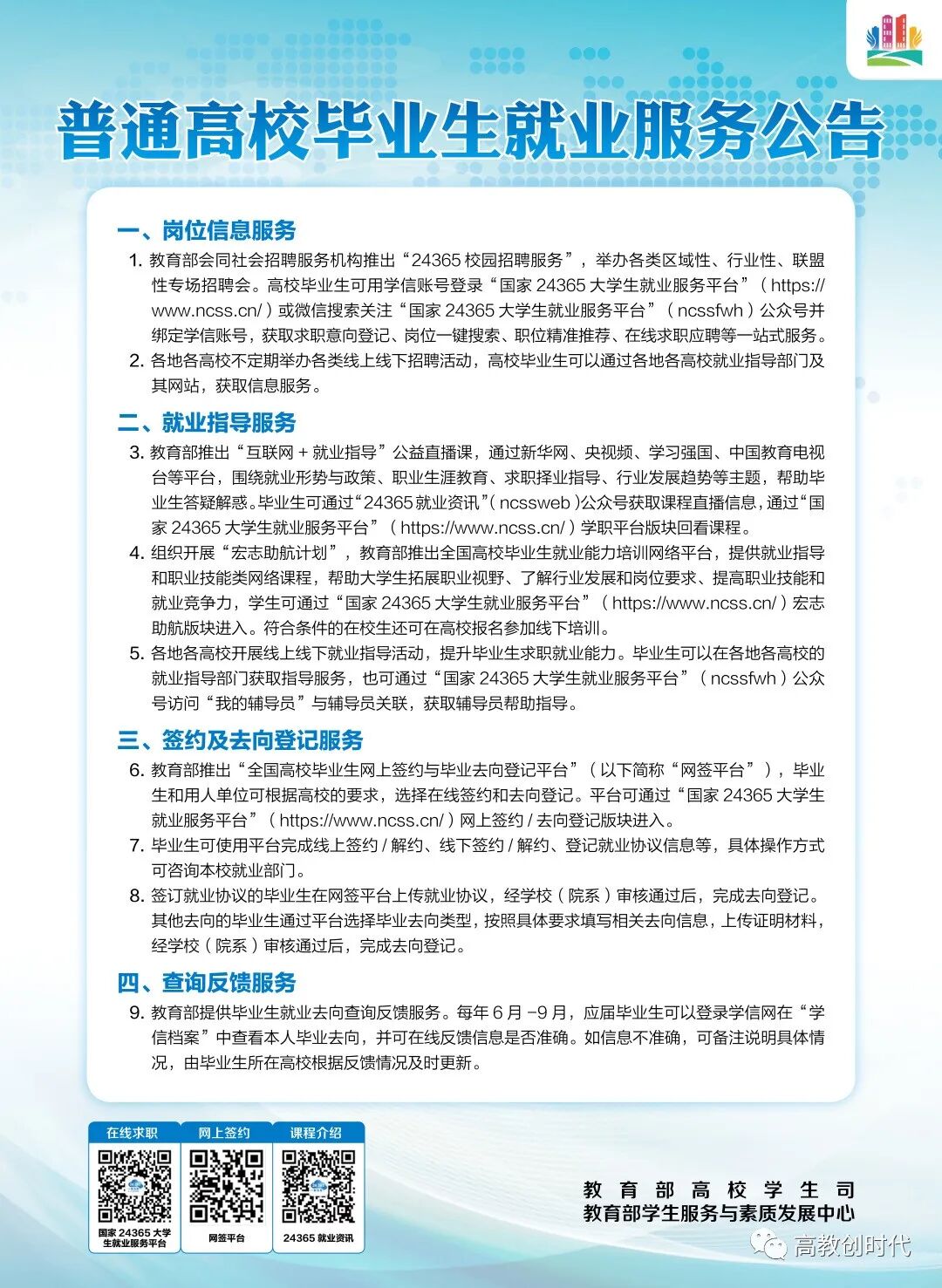
为促进高校毕业生更加充分更高质量就业,今年4月份,教育部在全国范围内组织开展高校毕业生就业创业政策宣传月活动,一系列就业创业政策为高校毕业生带来诸多利好。本期推出的《普通高校毕业生就业服务公告》,关于岗位信息、指导培训、签约登记、查询反馈等服务尽在其中。

图片

岗位信息服务

1.教育部会同社会招聘服务机构推出“24365校园招聘服务”,举办各类区域性、行业性、联盟性专场招聘会。高校毕业生可用学信账号登录“国家24365大学生就业服务平台”(https://www.ncss.cn/)或微信搜索关注“国家24365大学生就业服务平台”(ncssfwh)公众号并绑定学信账号,获取求职意向登记、岗位一键搜索、职位精准推荐、在线求职应聘等一站式服务。

扫码关注

图片

在线求职 |

国家24365大学生

就业服务平台

2.各地各高校不定期举办各类线上线下招聘活动,高校毕业生可以通过各地各高校就业指导部门及其网站,获取信息服务。

就业指导服务

3.教育部推出“互联网+就业指导”公益直播课,通过新华网、央视频、学习强国、中国教育电视台等平台,围绕就业形势与政策、职业生涯教育、求职择业指导、行业发展趋势等主题,帮助毕业生答疑解惑。毕业生可通过“24365就业资讯”(ncssweb)公众号获取课程直播信息,通过“国家24365大学生就业服务平台”(https://www.ncss.cn/)学职平台版块回看课程。

课程介绍

@

24365就业资讯

图片

4.组织开展“宏志助航计划”,教育部推出全国高校毕业生就业能力培训网络平台,提供就业指导和职业技能类网络课程,帮助大学生拓展职业视野、了解行业发展和岗位要求、提高职业技能和就业竞争力,学生可通过“国家24365大学生就业服务平台”(https://www.ncss.cn/)宏志助航版块进入。符合条件的在校生还可在高校报名参加线下培训。

5.各地各高校开展线上线下就业指导活动,提升毕业生求职就业能力。毕业生可以在各地各高校的就业指导部门获取指导服务,也可通过“国家24365大学生就业服务平台”(ncssfwh)公众号访问“我的辅导员”与辅导员关联,获取辅导员帮助指导。

签约及去向登记服务

6.教育部推出“全国高校毕业生网上签约与毕业去向登记平台”(以下简称“网签平台”),毕业生和用人单位可根据高校的要求,选择在线签约和去向登记。平台可通过“国家24365大学生就业服务平台”(https://www.ncss.cn/)网上签约/去向登记版块进入。

图片

扫码关注

网上签约|网签平台

7.毕业生可使用平台完成线上签约/解约、线下签约/解约、登记就业协议信息等,具体操作方式可咨询本校就业部门。

8.签订就业协议的毕业生在网签平台上传就业协议,经学校(院系)审核通过后,完成去向登记。其他去向的毕业生通过平台选择毕业去向类型,按照具体要求填写相关去向信息,上传证明材料,经学校(院系)审核通过后,完成去向登记。

查询反馈服务

9.教育部提供毕业生就业去向查询反馈服务。每年6月-9月,应届毕业生可以登录学信网在“学信档案”中查看本人毕业去向,并可在线反馈信息是否准确。如信息不准确,可备注说明具体情况,由毕业生所在高校根据反馈情况及时更新。


教育部高校学生司

教育部学生服务与素质发展中心